威廉希尔williamhill(亚洲)公司 - 中文官网
首页
走进威廉希尔williamhill
新闻动态
产品中心
技术创新
加入威廉希尔williamhill
联系我们
搜索
首页
走进威廉希尔williamhill
威廉希尔williamhill简介
公司架构
发展历程
企业文化
荣誉资质
品牌故事
新闻动态
威廉希尔williamhill动态
视频中心
7S管理
威廉希尔williamhill达人
产品中心
心脑血管疾病用药
风湿 骨伤类用药
健康食品
儿科用药
妇科用药
感冒 清热类用药
泌尿系统用药
抗肿瘤用药
消炎类用药
补益 营养类用药
技术创新
技术平台
科研成果
科研动态
知识产权
加入威廉希尔williamhill
人才理念
招聘动态
联系我们
首页
新闻动态
威廉希尔williamhill动态
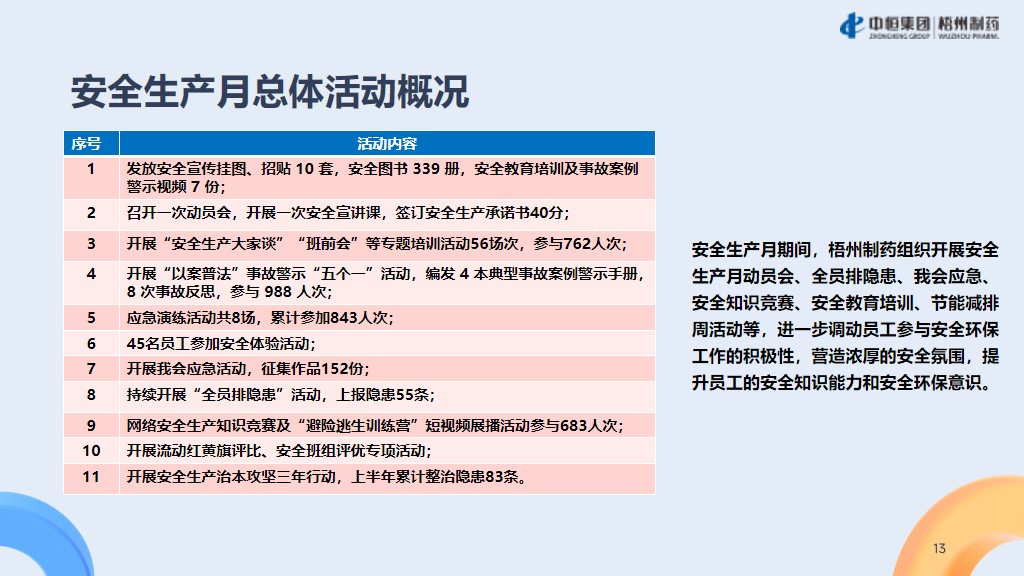
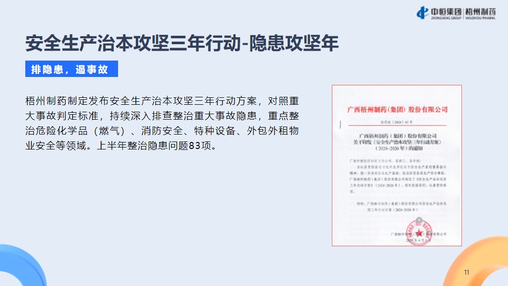
威廉希尔williamhill2024年半年度安健环消专刊
来源:威廉希尔williamhill
发布时间:2024-08-26
浏览次数:2504
上一篇:
青春绽放 荣誉加冕丨威廉希尔williamhill又一支部获优秀团组织称号
下一篇:
【卫生室的故事②】|三分___七分___!这道填空题你会做吗?
返回列表
版权所有 © 威廉希尔williamhill(亚洲)公司 - 中文官网 互联网药品信息服务资格证书:(桂)-非经营性-2024-0028号
桂ICP备13000760号
桂公网安备45040302000032号
返回顶部